




核心經營策略
核心經營策略
核心經營策略



統一集團經營OP點數熟客生態圈
「跨界結盟」、「擴大支付場景」
以提升點數流通性與價值感,延伸發展OP點數與異業點數的介接互換,進一步達成icash Pay電子支付及OP會員點數共享策略合作。
(預計營業規模高達3,577億元的龐大零售生態圈)
統一集團經營OP點數熟客生態圈「跨界結盟」、「擴大支付場景」以提升點數流通性與價值感,延伸發展OP點數與異業點數的介接互換,進一步達成icash Pay電子支付及OP會員點數共享策略合作。
(預計營業規模高達3,577億元的龐大零售生態圈)
統一集團經營OP點數熟客生態圈「跨界結盟」、「擴大支付場景」以提升點數流通性與價值感,延伸發展OP點數與異業點數的介接互換,進一步達成icash Pay電子支付及OP會員點數共享策略合作。
(預計營業規模高達3,577億元的龐大零售生態圈)
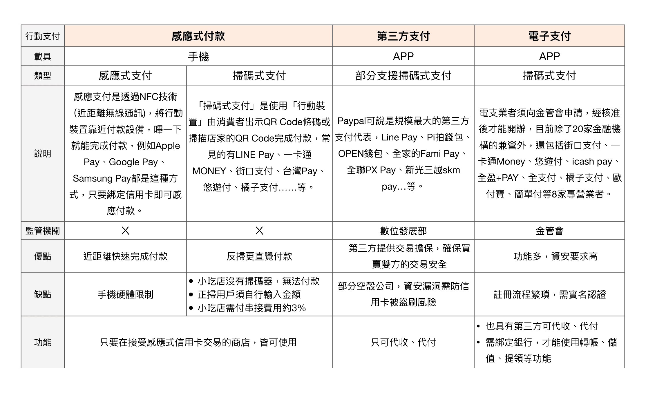
各支付差異比較表



早期的感應式付款為往後電子支付打開大門因為方便性高,但是使用人數還是很有限,一方面是大眾的接受度還不夠普及外,也受限於部分商家接受度與機器的限制。到後來的第三方支付漸漸的開啟了生活圈,把人對於日常所需的物品與生活息息相關都緊緊包在一起,試圖改變人們的行為模式,雖然第三方支付提供交易擔保,可以保障買、賣雙方的交易安全,但其中漏洞就是,只要是註冊公司都能成為第三方支付,導致許多空殼公司,也變相成為詐騙集團的常用手法,直到電子支付法規要求實名認證,並且使用手機OTP作為驗證,才消彌資安疑慮,且能增加更多的功能服務,為進階使用者帶來更多優惠。


電子支付使用人數排名:
全支付(年增51.3%)
一卡通票證(年增11.1%)
街口支付(年增7.3%)
電子支付使用人數排名:
全支付(年增51.3%)
一卡通票證(年增11.1%)
街口支付(年增7.3%)



競品功能分析
競品功能分析
競品功能分析



● icash Pay與街口『聯絡人』皆為獨立區塊,是因大多數用戶的使用習慣皆透過「先尋找好友來轉帳」的直觀行為。(icash pay的用戶多數為35歲以上女性商務人士)
● 全盈和全支付的設計都是先進入轉帳後才從聯絡人清單中選擇該好友轉帳,由此觀察此用戶可能皆為較年輕的進階用戶。(洞察競品與我們不同TA)
● 商家地圖除了是電支機構用來拓展自己服務範圍,同時也能提高用戶使用便利性,來提昇用戶的黏著度,所以未來icash Pay也會持續推展商家地圖服務來實現我們的核心經營策略並能提高用戶的使用便利性。(連結回商業目標)
● icash Pay與街口『聯絡人』皆為獨立區塊,是因大多數用戶的使用習慣皆透過「先尋找好友來轉帳」的直觀行為。(icash pay的用戶多數為35歲以上女性商務人士)
● 全盈和全支付的設計都是先進入轉帳後才從聯絡人清單中選擇該好友轉帳,由此觀察此用戶可能皆為較年輕的進階用戶。(洞察競品與我們不同TA)
● 商家地圖除了是電支機構用來拓展自己服務範圍,同時也能提高用戶使用便利性,來提昇用戶的黏著度,所以未來icash Pay也會持續推展商家地圖服務來實現我們的核心經營策略並能提高用戶的使用便利性。(連結回商業目標)
競品UI比較
競品UI比較
競品UI比較



街口支付
人的視線範圍多在水平線上一點的地方,所以中間其他服務區塊反而是第一眼看到並且容易聚焦的範圍,很容易忽略主要的4個支付服務項目,但首頁整體佈局分類層級很明顯,街利存、最新優惠也在第一頻的最下方,可見此權重相當於TabBar的服務。
街口支付
人的視線範圍多在水平線上一點的地方,所以中間其他服務區塊反而是第一眼看到並且容易聚焦的範圍,很容易忽略主要的4個支付服務項目,但首頁整體佈局分類層級很明顯,街利存、最新優惠也在第一頻的最下方,可見此權重相當於TabBar的服務。
街口支付
人的視線範圍多在水平線上一點的地方,所以中間其他服務區塊反而是第一眼看到並且容易聚焦的範圍,很容易忽略主要的4個支付服務項目,但首頁整體佈局分類層級很明顯,街利存、最新優惠也在第一頻的最下方,可見此權重相當於TabBar的服務。
icash Pay
四個主要服務的區塊用色鮮明突出,但下方的其他分服務項目線條太多,讓整個首頁服務項目看起來太過分散,資訊層級劃分不夠明顯,其他的服務藏得比較深需要來回切換,會增加用戶的使用時間,降低用戶的耐心。
icash Pay
四個主要服務的區塊用色鮮明突出,但下方的其他分服務項目線條太多,讓整個首頁服務項目看起來太過分散,資訊層級劃分不夠明顯,其他的服務藏得比較深需要來回切換,會增加用戶的使用時間,降低用戶的耐心。
icash Pay
四個主要服務的區塊用色鮮明突出,但下方的其他分服務項目線條太多,讓整個首頁服務項目看起來太過分散,資訊層級劃分不夠明顯,其他的服務藏得比較深需要來回切換,會增加用戶的使用時間,降低用戶的耐心。
全盈 Pay
小手機的第一頻,資訊掌握的剛剛好,把電支主要的服務放在第一頁,左右滑動為次要服務項目,並將掃描\付款碼與轉帳和儲值區隔開,減少用戶使用的學習曲線,TabBar也將其他服務分類在下方,能快速讓用戶切換使用。
全盈 Pay
小手機的第一頻,資訊掌握的剛剛好,把電支主要的服務放在第一頁,左右滑動為次要服務項目,並將掃描\付款碼與轉帳和儲值區隔開,減少用戶使用的學習曲線,TabBar也將其他服務分類在下方,能快速讓用戶切換使用。
全盈 Pay
小手機的第一頻,資訊掌握的剛剛好,把電支主要的服務放在第一頁,左右滑動為次要服務項目,並將掃描\付款碼與轉帳和儲值區隔開,減少用戶使用的學習曲線,TabBar也將其他服務分類在下方,能快速讓用戶切換使用。
全支付
支付主要的4大服務功能設計在『帳戶』的下方引導用戶,帳戶和其功能的連結使用性,不過主要的4大功能與下方3個次要功能即使用區塊分開仍然不是很明顯,也許可以將下方次要功能的文字去除粗體,來增進區隔的視覺區塊,在引導上會更加鮮明。
全支付
支付主要的4大服務功能設計在『帳戶』的下方引導用戶,帳戶和其功能的連結使用性,不過主要的4大功能與下方3個次要功能即使用區塊分開仍然不是很明顯,也許可以將下方次要功能的文字去除粗體,來增進區隔的視覺區塊,在引導上會更加鮮明。
全支付
支付主要的4大服務功能設計在『帳戶』的下方引導用戶,帳戶和其功能的連結使用性,不過主要的4大功能與下方3個次要功能即使用區塊分開仍然不是很明顯,也許可以將下方次要功能的文字去除粗體,來增進區隔的視覺區塊,在引導上會更加鮮明。



線上繳手機費 流程比較
線上繳手機費 流程比較
線上繳手機費
流程比較



● 第一次進入繳手機費,在用戶輸入手機號碼和身分證字號的查繳後,同時會將用戶的資訊儲存在頁面的最上方,待用戶第二次進入繳費畫面時,不用重新輸入,只需要按下『查詢帳單』即可查詢有無待繳帳單。
● 從用戶開使繳費到繳費結束僅需要9個步驟完成。(在手機號碼已被儲存的情況下)
● 第一次使用手機繳費流程順暢,用戶在毫不知情的情況下,系統已經自動幫忙用戶儲存資料備妥,降低用戶的學習曲線、減少用戶完成任務的時間,整個交易完成的速度順暢快速。
● 找了身邊親朋好友做易用性測試(樣本數5人)其評價為:4.5顆星
●第一次進入繳手機費,在用戶輸入手機號碼和身分證字號的查繳後,同時會將用戶的資訊儲存在頁面的最上方,待用戶第二次進入繳費畫面時,不用重新輸入,只需要按下『查詢帳單』即可查詢有無待繳帳單。
●從用戶開使繳費到繳費結束僅需要9個步驟完成。(在手機號碼已被儲存的情況下)
●第一次使用手機繳費流程順暢,用戶在毫不知情的情況下,系統已經自動幫忙用戶儲存資料備妥,降低用戶的學習曲線、減少用戶完成任務的時間,整個交易完成的速度順暢快速。
●找了身邊親朋好友做易用性測試(樣本數5人)其評價為:4.5顆星
●第一次進入繳手機費,在用戶輸入手機號碼和身分證字號的查繳後,同時會將用戶的資訊儲存在頁面的最上方,待用戶第二次進入繳費畫面時,不用重新輸入,只需要按下『查詢帳單』即可查詢有無待繳帳單。
●從用戶開使繳費到繳費結束僅需要9個步驟完成。(在手機號碼已被儲存的情況下)
●第一次使用手機繳費流程順暢,用戶在毫不知情的情況下,系統已經自動幫忙用戶儲存資料備妥,降低用戶的學習曲線、減少用戶完成任務的時間,整個交易完成的速度順暢快速。
●找了身邊親朋好友做易用性測試(樣本數5人)其評價為:4.5顆星



● 第一次進入繳手機費,當用戶輸入手機號碼和身分證字號的查繳後,系統不會自動儲存用戶輸入的資訊,且待用戶第二次重新進入繳費畫面時,資料欄位會自動清空,用戶還要再重新輸入,用戶很容易失去耐心,線上繳費的初衷就是要讓用戶方便使用,產品會很容易失去競力。
● 從用戶開使繳費到繳費結束需要12個步驟完成。(手機號不會自動儲存的情況下)
● 全支付最新推出的『帳單自動繳費』有提供線上繳手機費,綁定手機號碼後,每月都可以自動繳費,並且一次可以設定多組電話號碼,省去日後用戶需每月定期上來做繳費的動作,但需注意如有在其他平台綁定,要解除,以免重複扣款。
● 找了身邊親朋好友做易用性測試(樣本數5人)其評價為:5顆星 自動扣款功能更讓人省事
●第一次進入繳手機費,當用戶輸入手機號碼和身分證字號的查繳後,系統不會自動儲存用戶輸入的資訊,且待用戶第二次重新進入繳費畫面時,資料欄位會自動清空,用戶還要再重新輸入,用戶很容易失去耐心,線上繳費的初衷就是要讓用戶方便使用,產品會很容易失去競力。
●從用戶開使繳費到繳費結束需要12個步驟完成。(手機號不會自動儲存的情況下)
●全支付最新推出的『帳單自動繳費』有提供線上繳手機費,綁定手機號碼後,每月都可以自動繳費,並且一次可以設定多組電話號碼,省去日後用戶需每月定期上來做繳費的動作,但需注意如有在其他平台綁定,要解除,以免重複扣款。
●找了身邊親朋好友做易用性測試(樣本數5人)其評價為:5顆星 自動扣款功能更讓人省事
●第一次進入繳手機費,當用戶輸入手機號碼和身分證字號的查繳後,系統不會自動儲存用戶輸入的資訊,且待用戶第二次重新進入繳費畫面時,資料欄位會自動清空,用戶還要再重新輸入,用戶很容易失去耐心,線上繳費的初衷就是要讓用戶方便使用,產品會很容易失去競力。
●從用戶開使繳費到繳費結束需要12個步驟完成。(手機號不會自動儲存的情況下)
●全支付最新推出的『帳單自動繳費』有提供線上繳手機費,綁定手機號碼後,每月都可以自動繳費,並且一次可以設定多組電話號碼,省去日後用戶需每月定期上來做繳費的動作,但需注意如有在其他平台綁定,要解除,以免重複扣款。
●找了身邊親朋好友做易用性測試(樣本數5人)其評價為:5顆星 自動扣款功能更讓人省事



● 第一次進入繳手機費,當用戶輸入手機號碼和身分證字號的查繳後,系統不會自動儲存用戶輸入的資訊,且待用戶第二次重新進入繳費畫面時,資料欄位會自動清空,用戶還要再重新輸入,用戶可以到繳費首頁下方的『常用帳單』將此資訊儲存,第二次進入繳費畫面時,若有待繳納帳單最上方會自動顯示,用戶可直接進入該頁面繳費,不用再做查繳的動作。
● 從用戶開使繳費到繳費結束需要12個步驟完成-與全支付相同。(手機號不會自動儲存的情況下)
● 全部參與易用性測試的親友都表示不知道『常用帳單』的功能,且就算使用常用帳單,還要多操作5-6個步驟,感覺上沒有比較省事。
● 找了身邊親朋好友做易用性測試(樣本數5人)其評價為:1顆星
●第一次進入繳手機費,當用戶輸入手機號碼和身分證字號的查繳後,系統不會自動儲存用戶輸入的資訊,且待用戶第二次重新進入繳費畫面時,資料欄位會自動清空,用戶還要再重新輸入,用戶可以到繳費首頁下方的『常用帳單』將此資訊儲存,第二次進入繳費畫面時,若有待繳納帳單最上方會自動顯示,用戶可直接進入該頁面繳費,不用再做查繳的動作。
●從用戶開使繳費到繳費結束需要12個步驟完成-與全支付相同。(手機號不會自動儲存的情況下)
●全部參與易用性測試的親友都表示不知道『常用帳單』的功能,且就算使用常用帳單,還要多操作5-6個步驟,感覺上沒有比較省事。
●找了身邊親朋好友做易用性測試(樣本數5人)其評價為:1顆星
●第一次進入繳手機費,當用戶輸入手機號碼和身分證字號的查繳後,系統不會自動儲存用戶輸入的資訊,且待用戶第二次重新進入繳費畫面時,資料欄位會自動清空,用戶還要再重新輸入,用戶可以到繳費首頁下方的『常用帳單』將此資訊儲存,第二次進入繳費畫面時,若有待繳納帳單最上方會自動顯示,用戶可直接進入該頁面繳費,不用再做查繳的動作。
●從用戶開使繳費到繳費結束需要12個步驟完成-與全支付相同。(手機號不會自動儲存的情況下)
●全部參與易用性測試的親友都表示不知道『常用帳單』的功能,且就算使用常用帳單,還要多操作5-6個步驟,感覺上沒有比較省事。
●找了身邊親朋好友做易用性測試(樣本數5人)其評價為:1顆星
© Esther Portfolio. 2024



結論
● 第一次進入繳手機費,當用戶輸入手機號碼和身分證字號的查繳後,系統預設勾選加入常用帳單,當用戶按下查詢繳費時,若有繳費帳單直接進入繳費頁面,若沒有需要繳費的帳單時,系統會告知目前無待繳帳單,用戶第二次進入繳費畫面時,最上方會顯示已加入的常用帳單,用戶可按下上方來做查繳不用再重複輸入手機號碼。
● 將『常用帳單』功能調整擺放在繳費查詢的頁面上方(防止新手用戶找不到),同時提供用戶能在繳費首頁的『常用帳單』中編輯已加入的電話,防止用戶不小心輸入錯誤電話號碼,導致無法成功繳費造成罰款,且可同時更方便的管理,編輯/新增用戶的手機號碼清單。
● 當用戶查繳費用為“0”時,系統會額外判斷用戶資金留存也為"0",提示用戶,當用戶確定從綁定改銀行帳戶提領時,用戶可直接進入提領流程完成資金留存,提升用戶的使用率。
● 從用戶開使繳費到繳費結束優化為9個步驟完成。(手機號可自動儲存的情況下)
● 第一次進入繳手機費,當用戶輸入手機號碼和身分證字號的查繳後,系統預設勾選加入常用帳單,當用戶按下查詢繳費時,若有繳費帳單直接進入繳費頁面,若沒有需要繳費的帳單時,系統會告知目前無待繳帳單,用戶第二次進入繳費畫面時,最上方會顯示已加入的常用帳單,用戶可按下上方來做查繳不用再重複輸入手機號碼。
● 將『常用帳單』功能調整擺放在繳費查詢的頁面上方(防止新手用戶找不到),同時提供用戶能在繳費首頁的『常用帳單』中編輯已加入的電話,防止用戶不小心輸入錯誤電話號碼,導致無法成功繳費造成罰款,且可同時更方便的管理,編輯/新增用戶的手機號碼清單。
● 當用戶查繳費用為“0”時,系統會額外判斷用戶資金留存也為"0",提示用戶,當用戶確定從綁定改銀行帳戶提領時,用戶可直接進入提領流程完成資金留存,提升用戶的使用率。
● 從用戶開使繳費到繳費結束優化為9個步驟完成。(手機號可自動儲存的情況下)
● 第一次進入繳手機費,當用戶輸入手機號碼和身分證字號的查繳後,系統預設勾選加入常用帳單,當用戶按下查詢繳費時,若有繳費帳單直接進入繳費頁面,若沒有需要繳費的帳單時,系統會告知目前無待繳帳單,用戶第二次進入繳費畫面時,最上方會顯示已加入的常用帳單,用戶可按下上方來做查繳不用再重複輸入手機號碼。
● 將『常用帳單』功能調整擺放在繳費查詢的頁面上方(防止新手用戶找不到),同時提供用戶能在繳費首頁的『常用帳單』中編輯已加入的電話,防止用戶不小心輸入錯誤電話號碼,導致無法成功繳費造成罰款,且可同時更方便的管理,編輯/新增用戶的手機號碼清單。
● 當用戶查繳費用為“0”時,系統會額外判斷用戶資金留存也為"0",提示用戶,當用戶確定從綁定改銀行帳戶提領時,用戶可直接進入提領流程完成資金留存,提升用戶的使用率。
● 從用戶開使繳費到繳費結束優化為9個步驟完成。(手機號可自動儲存的情況下)
© Esther Portfolio. 2024
© Esther Portfolio. 2024